Радиоприемник с rds что это?
RDS: что это в автомобильной магнитоле
Наверное, многие встречали аббревиатуру RDS в своих автомагнитолах, некоторые даже немного знакомы с принципом ее работы. Несмотря на довольно низкую популярность данной системы на постсоветском пространстве, многие автовладельцы уже успели по достоинству оценить ее преимущества. Для остальных же мы подробно расскажем, что это такое и для чего она нужна.
Что такое RDS
RDS, расшифровывается как Radio Data System, это система обмена информационными сообщениями на УКВ–частотах. RDS в вашей автомагнитоле отображает текстовую информацию, чаще всего это названии текущей радиостанции и время. В силу технических ограничений стандарт позволяет передавать только буквы латинского алфавита, русский язык не поддерживается.
Сегодня RDS используют все FM-радиостанции, транслирующаи свои программы в эфир. Стандарт RDS принят Европейской ассоциацией радиовещателей и применяется на территории большинства членов Евросоюза. В нашей стране система передачи данных посредством использования УКВ-диапазона также действует, но используется с достаточно урезанным функционалом.
RDS была создана для обеспечения безопасности водителя за рулем автомобиля, так как значительный процент аварий происходит из-за того, что человек отвлекся от дороги, в том числе для настройки радиостанции. Новая система предложила ряд удобных функций, благодаря которым автовладелец может заранее задать параметры информации, которую он желает получать, как например, сводка о дорожных событиях или музыкальные выступления определенного жанра.
Конечно, в современном мире с почти повсеместным распространением интернета актуальность RDS существенно снизилась, по сравнению с 90-ми годами прошлого века. Это обусловлено наличием у водителей смартфонов, планшетов, навигаторов и другой техники, которая по сути заменила часть функций RDS. Впрочем, если Вы по-прежнему любите ездить в машине, слушая свою любимую радиостанцию или с недоверием относитесь к новомодным гаджетам, то система RDS наверняка окажется Вам полезна.
Функции RDS радио
Большинство наших соотечественников привыкло к тому, что RDS передает только ограниченный перечень информации, касаемо прослушиваемой передачи. Но на самом деле это не так, функций у этой системы предостаточно, вот лишь некоторые из них:
- Автоматическая перенастройка на оптимальное качество приема сигнала. Это так называемая функция AF. Ее суть заключается в том, что когда Вы выезжаете из зоны уверенного приема, магнитола автоматически перенастраивается на новую частоту, где передают аналогичный сигнал. В качестве примера можно привести региональные версии радиостанций, пересекая границу с новой областью Ваш приемник автоматически переключится на ту частоту, на которой вещает радиостанция в данном регионе.
 - Распознавание дорожных сообщений. Данная функция обычно обозначается как TP и TA. Она позволяет водителю все время быть в курсе дорожной обстановки, включая те радиостанции, на которых в данный момент передают сводку автомобильных происшествий. При возникновении пробок и заторов на пути следования, Ваша магнитола сама предупредит о необходимости корректировки маршрута.
 - Поиск информации определенного содержания. Хотите послушать финансовую сводку с биржевых рынков или узнать прогноз погоды на завтра? Это легко можно сделать с функцией PTY. Система сама найдет заданный тип передачи и в нужный момент сменит станцию. Это избавит Вас от долгих утомительных поисков, которые выполнять за рулем абсолютно небезопасно.
 - Выравнивание громкости. Наверняка многие сталкивались с проблемой, неравномерности громкости звука в различных типах радиопередач — негромкое обсуждение в студии прерывается оглушающей музыкальной композицией и наоборот. Функция под названием MS призвана исправить это недоразумение, магнитола автоматически подстраивает громкость в зависимости от того, что передают в данный момент в эфире.
 - Установка времени и даты. Бывает, что часы в Вашем радиоприемники начинают отставать или вовсе сбиваются с корректной даты. В этом случае система RDS их автоматически настроит. Кроме того, сигналы точного времени будут периодически отображаться на экране автомагнитолы.
 - Повышение точности GPS позиционирования. При помощи передачи специальных сигналов система RDS позволяет существенно снизить расхождения с реальной ситуацией на дороге.
 
Читайте также: Что такое сигнатурный радар-детектор , его принцип работы и предназначение.
Как включить и отключить RDS
Как правило, для включения RDS не нужно предпринимать никаких дополнительных действий. После того как Вы настроили приемник на нужную частоту, информация, передаваемая с использованием системы, сама начнет отображаться на экране автомагнитолы. Если этого не произошло необходимо перейти в режим настройки для активации данной функции. В случае же, если и после этих манипуляций Ваш приемник не начал отображать никакой текстовой информации, то возможно, что на данной частоте не транслируется никаких сообщений, попробуйте просто сменить станцию.
Отключение RDS также может быть предусмотрено производителями аудиоустройства через панель настроек, либо же посредством нажатия одноименной кнопки на корпусе устройства. Для включения дополнительных функций, например AF или TP могут быть также предусмотрены отдельные вкладки в меню настройки.
Читайте также: Что такое каршеринг и как он работает.
RDS в автомагнитоле — необходимая для водителя функция
Для большинства водителей в России, которые приобрели иномарку, опция под надписью «RDS» на автомагнитоле ни о чём не говорит, поскольку практически не используется на ее необъятных просторах.

Между тем, это полезная и даже очень необходимая для пользователей функция.
Что такое RDS в магнитоле
RDS (Radio Data System) — это международный многоцелевой стандарт, предназначенный для передачи специальных сообщений по радио в УКВ диапазоне. Пионерами в его разработке стали прагматичные немцы, которые в 70-е годы прошлого века решили через радиостанции извещать водителей о пробках на дорогах Германии.
Эта инициатива нашла дальнейшее развитие и со временем преобразовалась в целую систему. Важная информация о пробках, авариях, путях их объезда стала сразу же доводиться до пользователей, так как передавалась с управляющим сигналом, который принимался специальным RDS блоком на автомагнитоле и мгновенно переключал ее на необходимый канал, независимо от того, что было перед этим включено – проигрывать или радио.

Так была достигнута своевременность доведения сообщений, без отвлечения водителя на их поиск, по окончании передачи которых, приемник сам переходил на предыдущую программу.
На сегодняшний день, благодаря принятию Европейским радиовещательным союзом единого стандарта RDS IEC 62106, эта система принята на вооружение всеми странами Европы.
Какие функции есть у RDS их описание
Кроме передачи информации об обстановке на дорогах система RDS осуществляет и множество других функций, пять из которых считаются основными:
- PI – отображает на табло магнитолы название принимаемой программы и её рабочую частоту;
 - AF – автоматически перестраивает частоту приема программы, в случае ухудшения сигнала, на другую, по которой передается эта же программа;
 - PS – информирует о названии программ, передаваемых радиостанцией;
 - TP – дает сообщения о порядке организации движения на трассе;
 - TA – позволяет получить срочную информацию об изменениях обстановки на дорогах.
 

Ряд других функций являются дополнительными:
- EON – обеспечивает переключение приёмника на другой канал, на котором в данный момент идет сообщение о дорожной обстановке;
 - PTY – идентифицирует тип программы;
 - MS — автоматически переключает громкость, в зависимости от принимаемой программы;
 - CT — обновляет время в зависимости от часового пояса;
 - DI – обозначает тип передаваемого сигнала;
 - RT – используется для передачи до 64 символов текстовых сообщений, которые высвечиваются на табло приемника;
 - RP – используется для передачи пейджинговых сообщений;
 - EWS – используется только в аварийных ситуациях и может приниматься только специальными приемниками;
 - IH – используется для бытового применения операторами станций;
 - ODA – открытые прикладные программы данных, которые могут передаваться совместно с сигналами RDS;
 - TDC – резервирует 32 канала для передачи любых данных;
 - DGPS – корректирует данные спутниковой навигационной системе GPS, повышая точность определения координат;
 - TMC — канал автодорожных сообщений, передаёт кодированную информацию о дорожной обстановке.
 
Из всего многообразия функций, предоставляемых RDS опцией в автомагнитолах, в России используется лишь их незначительная часть. Связано это с необходимостью покрытия всей территории радиопередающими вышками с оборудованием, кодирующим RDS-сигналы. Это затратное мероприятие, поэтому российские водители, в лучшем случае, в больших городах могут видеть, по бегущей строке на табло своих магнитол, информацию о названии, авторах и исполнителях, прослушиваемой программы.
Наиболее востребованной оказалась «RP» функция. В середине 90-х годов началось массовое внедрение пейджинговой связи и пейджинговые кампании воспользовались системой RDS. Многие из них, несмотря на интенсивное развитие мобильной связи, работают до сих пор.
Как включить RDS на магнитоле
Наибольшее распространение у россиян получили автомагнитолы компании «Pioneer», так как, несмотря на то, что головное предприятие находится в Японии, производят их в Китае и Малайзии и это определило ценовую доступность.
Включение магнитол, настройка, в том числе RDS опций, которыми снабжены последние модели, подробно расписаны в инструкциях, прилагаемых к ним. Для того же, чтобы подключиться к RDS пейджингу, необходимо обратиться в соответствующую компанию, и её специалисты пропишут на магнитоле индивидуальный декодер, для получения персональной информации.

Возможности RDS-системы очень большие и использование их в полной мере позволит значительно повысить комфорт езды на автомобиле, особенно в крупных мегаполисах, подверженным частым заторам. Своевременная информация о них и путях их объезда избавит водителей от потери времени в пробках.
Функция RDS в магнитоле что это такое и как ее включить

- Что это такое
 - Функции RDS
 - Базовые
 - Дополнительные
 - Как включить RDS на магнитоле
 - Минусы RDS
 
Головное акустическое оборудование в автомобилях используется не только для воспроизведения музыкальных композиций. Разработчики предусматривают дополнительные функции, позволяющие вести телефонный разговор без поднятия трубки или коммутировать камеры кругового или заднего обзора. Еще одной служебной функцией является RDS, но что это в магнитоле и как параметр помогает водителю ориентироваться в дорожной ситуации? Ответы на эти вопросы автовладелец найдет ниже.
Что это такое
При покупке или ознакомлении с техническим описанием или инструкцией по эксплуатации, прилагаемым к головным аудиоустройствам, владельцы задают вопрос: что такое RDS в магнитоле и как управлять этой функцией? Система RDS передает сообщение о дорожной ситуации параллельно с трансляцией радиопередач в диапазоне ультракоротких волн. При отправке информации используется специальный цифровой код, который расшифровывается встроенным в головное устройство процессором со специализированным программным обеспечением.
Услуга появилась в конце 70-х годов в Европе, а с 90-х система присутствует и в России.
Передача сигнала осуществляется отдельной поднесущей частотой. Для получения информации магнитолой требуется активный режим стерео, при слабом сигнале наблюдается пропадание сигнала или снижение периодичности обновления.
Функции RDS
Применение функции приема коротких радиосообщений через автомагнитолу позволяет получать информацию о названии транслируемой передачи или о заторах. Трансляция производится в автоматическом режиме, не отвлекая водителя от управления автомобилем. Для приема информационных сообщений требуется активировать режим RDS на магнитоле. Все функции системы разделены на общие (или базовые) и вспомогательные (список услуг зависит от страны, на территории которой расположена радиостанция).
 
Базовые
Стандартные функции, поддерживаемые RDS:
- Параметр PI, позволяющий идентифицировать и отобразить на экране головного устройства рабочую частоту трансляции и обозначение радиостанции. Каждой радиостанции УКВ присвоен индивидуальный 4-значный код, представленный в восьмеричном или десятичном зашифрованном виде.
 - При снижении качества принимаемого сигнала возможно автоматическое переключение на ближайшую радиостанцию, транслирующую аналогичную информацию. Функция имеет обозначение AF, или поиск альтернативных частот вещания. Для работы кода требуется наличие активного режима PI, который позволяет определять страну или регион, в котором производится трансляция служебной информации.
 - Режим PS предназначен для передачи названия программы, транслируемой на выбранной радиочастоте. Допускается передача различной информации, состоящей из слов или аббревиатур длиной до 8 символов.
 - Для передачи информации о пробках и других дорожных событиях используется параметр TP. Дополнительные сообщения транслируются через режим TA. Информирование ведется текстовой строкой или озвучиванием, при этом воспроизведение радио или компакт-диска автоматически приостанавливается. При помощи кодов TP и TA возможен поиск радиостанций, транслирующих сообщения о дорожной обстановке.
 
 
Дополнительные
- Автоматический поиск программ с заданным жанром осуществляется с помощью параметра PTY. Стандарт RDS предусматривает 32 различных варианта идентификации радиостанций. Имеется дополнительный код ALARM, предназначенный для передачи экстренной информации. На дисплее появляется предупредительная надпись, воспроизведение текущей композиции временно прерывается.
 - Режим EON автоматически переключает частоту при обнаружении проблем с трансляцией сообщений о дорожной обстановке.
 - Для корректировки времени и даты используется информация, подаваемая по каналу CT. Точность синхронизации времени составляет 1 минуту, имеется корректировка летнего и зимнего режима.
 - Специальный код программы PIN передается при старте трансляции, а затем через запрограммированные интервалы времени.
 - Для корректировки громкости и тембра трансляции музыки или речевых передач используется режим MS.
 - Через канал DI передается служебный сигнал, позволяющий определить режим трансляции моно или стерео. Полученные данные используются встроенным в магнитолу декодером, обеспечивая повышение качества звука.
 - Для передачи телетекстом информационного сообщения размером не более 64 символов используется волна RT. Также имеется дополнительный пейджинговый канал RP, позволяющий принимать текстовые сообщения, состоящие из букв или цифр.
 - Информация о возникших чрезвычайных ситуациях на дороге передается через поток EWS, который принимается и декодируется только специальным оборудованием.
 - Особые информационные сообщения передаются на волне IH, расшифровка содержимого производится оператором.
 - Для корректировки навигационных параметров GPS используется канал DGPS.
 - Код TMC предназначен для передачи расписания трансляций передач.
 
 
Как включить RDS на магнитоле
Для активации функции RDS в головном устройстве используется отдельная кнопка, расположенная на фронтальной панели. Также возможно управление режимом через меню настройки, информация об особенностях активации имеется в инструкции по настройке. При активации функции следует учитывать, что на территории России задействованы не все каналы передачи информации, радиостанции также не транслируют информацию в эфир.
 
Минусы RDS
Если пользователь решил включить RDS на магнитоле, то есть риск появления проблемы, связанной с автоматическим сканированием частотного эфира. При этом трансляция выбранной станции прекращается. Причиной является ошибка в алгоритме функционирования, головное устройство воспринимает принимаемую радиостанцию как идентичный сигнал, транслируемый на различных частотах. Из-за этого активируется режим поиска частоты с наиболее мощным и устойчивым сигналом. Для прерывания поиска требуется нажать отдельную кнопку или выключить режим RDS.
Штатные головные устройства автомобилей, предназначенных для европейского рынка, плохо принимают сигнал радиостанций в России. Причиной является активация встроенного усилителя сигналов, который пытается распознать информацию RDS. При этом автоматически усиливаются и помехи, которые заглушают радиосигнал. Рекомендуется отключение службы дорожной информации или корректировка региона приема, которая осуществляется через меню.
Схема FM RDS-декодера
RDS — что это такое.
RDS ( Radio Data System ) — радиовещательная система для передачи на ультракоротких волнах вместе со звуковым сигналом небольшого количества цифровой информации.
Эта система была разработана в Германии в начале 90-х годов и, фактически, является развитием первой системы информационной радиослужбы для водителей — ARI (тоже немецкой). RDS применяется в Европе, США (
50% радиостанций), ЮАР (до 70%). Начато развёртывание сетей RDS в Австралии, Южной Корее и Китае. В Японии применяется немного друга система радиоданных, разработанна японцами специально для внутреннего применения. Дело в том, что в RDS едва ли удастся применить какой либо другой алфавит, кроме латинского.
Для передачи информации используется специальна поднесущая частота 57 кГц — треть гармоника пилот-тона 19 кГц, что делает RDS несовместимой с полярной стереосистемой. Вне зоны уверенного приёма, если не горит индикатор «стерео» RDS работать не будет. Если сигнал слабый — информация может обновляться реже, частично пропадать. На частотно-модулированной поднесущей переда-тся несколько потоков двоичной информации, каждый из которых соответствует определенному режиму.
Режимы RDS
Основным функциональным режимом системы RDS является PI (Program Identification). 
В этом режиме радиоприемник принимает информацию о том, что радиостанция использует систему RDS. Далее следует режим PS (Program Service), в котором принимается название станции в 8-ми разрядном коде. Вместо названия может идти некоторая информация, разбитая на слова или фразы по 8 символов.
Режим TA (Traffic Announcement), он же TI — Traffic Information. ан ещё в системе ARI. Будучи активированным, он заставляет автомагнитолу, музыкальный центр или усилитель, связанный с тюнером по системе LINK, переключаться с воспроизведени кассеты или компакт-диска на приём радиостанции, передающей в этот момент информацию для водителей. Уровень громкости при этом увеличивается. По окончании специальной передачи магнитола возвращается в исходное состояние. Если несколько радиостанций объединены общей системой RDS, то приёмник также будет временно переключаться на приём станции, передающей Traffic Announcement (режим EON). Впрочем, можно заставить приемник сканнировать весь диапазон в поисках TA.
Ещё одним режимом, очень полезным для водителей, является AF (Alternative Frequences). В этом режиме в радиоприёмник поступает информация обо всех частотах, на которых транслируются эти программы, кроме принимаемой. В случае ослабления сигнала приёмник автоматически попытаетс переключиться на одну из альтернативных частот, и останетс на ней, если уровень сигнала там окажется выше. В стационарных приёмниках режим отсутсвует.
Система RDS обеспечивает также возможность приёма информации о виде транслируемой программы — режим PTY (Program Type). Стандартом предусмотрено 16 основных типов программ, которые можно оперативно менять, в зависимости от содержани передачи. Например, Ностальжи установила у себя идентификатор POP MUSIC, Серебряный Дождь — LIGHT MUSIC, а Престиж-Радио — OTHER MUSIC. Устанавливать, например, во врем передачи новостей идентификатор NEWS никто в Москве не пробовал, хотя это одна из наиболее удобных возможностей системы. Дело в том, что в дорогих моделях радиоаппаратуры есть функция, заставляющая приемник просканнировать весь диапазон (незаметно для слушателя) в поисках указанного идентификатора, и, если он обнаружен, переключиться на эту частоту. Поиск идентификаторов TA, NEWS или INFO можно сделать постоянным (режим EON), тогда приёмник, обнаружив появление одного из этих идентификаторов на какой-либо RDS-станции, переключитс на её частоту.
Из других возможностей RDS можно отметить передачу текущего времени Clock Time с точностью до минуты и Radio Text — бегущую строку, как правило, повторяющегося содержания. Эти режимы считаются дополнительными и автоматически не включаются.
RDS в Москве
Первые попытки применения этой системы в Москве, судя по всему, начались только в январе 1997 года. Сигнал RDS был зафиксирован на частотах трёх радиостанций: 
103,0 МГц — Радио РОКС; 100,1 МГц —Серебряный Дождь и 101,7 — Престиж-Радио. В мае этого года идентификатор RDS появился также у Ностальжи (100,5 МГц) и Русского Радио (105,7). На восьмиразрядном дисплее приемника их названия отображались соответственно как: 
* ROKS *, SIL*RAIN, PRESTIGE, NOSTALGI, PYCCKOE. 
Однако, Радио РОКС приостановило вещание в начале марта, а в конце июня исчез идентификатор RDS на частотах Престиж-Радио и Ностальжи.
Некоторые особенности национальной RDS.
Нужно всегда помнить, что эта система разработана в Германии и исходит из германских реалий. Наиболее эффективна она при совместной работе нескольких RDS-станций в общей сети. К примеру, в Германии имеется 5 государственных радиопрограмм, достаточно специализированных. И дорожную информацию передаёт одна из них — третья. В момент начала такой передачи остальные программы дружно транслируют RDS-сигнал, извещающий об этом факте. Независимым коммерческим станциям в Москве будет очень трудно договориться о таком взаимодействии. 
Зато есть иные соблазны. Так, существует идентификатор ALARM, предназначенный дл правительственных и экстренных сообщений. Он имеет приоритетный статус по отношению к остальным и удерживает приёмник на частоте передающей его станции (немецкий менталитет). Отечественна коммерческая станция вполне может использовать его просто дл привлечения к себе внимания (что пару раз уже имело место на Серебряном Дожде) или ещё хуже — в рекламных целях. Такие действи можно однозначно квалифицировать как радиохулиганство.
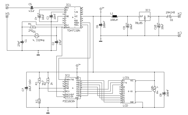
Принципиальная схема декодера
Принять RDS-сигнал можно с помощью несложной приставки. В качестве основы применена микросхема TDA 7330, реализующая основные функции RDS-декодера.
Вариант 1 — с применением микроконтроллера PIC16F84 с выводом текстовой информации на ЖК-экран:

При сборке конструкции следует обратить внимание на то, чтобы соединительные провода до индикатора должны быть как можно короче (не более 5 мм, это при монтаже платы «к спине» индикатора вторым этажом), плюс сам корпус индикатора д.б. очень хорошо заземлен (как и весь декодер, лучше расположить его в глухой жестянке).
Вариант 2 — с применением программного декодера:

Несложная программа для декодирования RDS-сигналов, которую следует подключать с COM-порту компьютера:
RDS, как это работает? Опускаемся на самый нижний уровень модели OSI
С системой RDS (Radio Data System) сталкивался хоть раз каждый, кто видел в автомагнитоле название станции вроде «Дорожное радио». Помимо названия, могут отображаться дополнительные данные — название воспроизводимой песни, температура, частота вещания и т.д. 
Но как это работает? Т.к. моим хобби является радио и цифровая обработка сигналов, разобраться было интересно. Как оказалось, полной информации о RDS в рунете практически нет (да и в англоязычном тоже негусто), надеюсь, эта публикация восполнит этот пробел.
Продолжение под катом (осторожно много картинок).
Введение
Радиостанции FM-диапазона существуют и пользуются популярностью довольно-таки давно. Но со временем стало ясно, что помимо звука, не хватает текстовой информации — названия станции, трека, исполнителя песни. Добавить такую возможность можно было только одним способом — помимо звука передавать дополнительный цифровой канал. Причем передавать так, чтобы с одной стороны, данные было несложно декодировать (вычислительные возможности микросхемы в радиоприемнике довольно ограничены), с другой стороны, чтобы не нарушить совместимости с уже имеющимися в продаже приемниками. Задача была решена, так появился стандарт RDS, принятый в 1990м году.
Спектр современной FM-станции выглядит так: 
На картинке можно видеть (слева-направо) 4 основных компонента. 
— Звук в формате «моно» (L+R). Вероятно был оставлен для совместимости со старыми приемниками (интересно наблюдать как в подобных стандартах разные технологии «накладываются» друг на друга для обеспечения обратной совместимости). 
— Пилот-тон 19КГц. Используется для декодирования стерео-сигнала, для чего частота пилот-тона умножается на 2, и относительно полученной частоты 38КГц разделяются стерео-каналы. 
— Стерео звук, второй канал (L-R), находящийся на картинке симметрично относительно 38КГц. 
— Канал RDS, который передается на 3й гармонике пилот-тона, его частота составляет соответственно 19*3 = 57КГц. Им-то мы и займемся.
Модуляция RDS
Для того, чтобы декодировать сигнал, сначала надо понять как он формируется, и здесь довольно-таки много «подводных камней». Основным документом, описывающим RDS, является «EUROPEAN STANDARD EN 50067», eго-то мы и будем изучать.
RDS-кодер, согласно стандарту, выглядит так: 
«
Как можно видеть, сигнал в кодере проходит 5 стадий:
1) Исходный битовый поток. Для его получения RDS-сообщения сначала кодируются в 16-битные пакеты, потом к ним дописывается 10-битный блок контрольной суммы с коррекцией ошибок, в итоге получаются 26-битные блоки, которые и посылаются в кодер. Казалось бы, берем и посылаем? Все сложнее.
2) Битовый поток преобразуется с помощью дифференциального кодирования по следующей таблице: 
 
Единицей кодируется изменение бита, отсутствие изменения кодируется нулем. Это нужно для простой цели — полученный код является независимым к инверсии. Мы можем не знать, что считать «0», а что считать «1», данное кодирование устраняет этот пробел.
Рассмотрим простой пример, пусть передаваемое сообщение — 0010100. Кодируем его по данной таблице, получаем 0011000. 
Для декодирования используется другая таблица: 
 
Воспользовавшись ей, получаем исходное сообщение 010100. Смысл действия в том, что если исходное сообщение инвертировано (т.е. 1100111), то декодируя его, все равно получаем тот же результат.
Теперь берем сигнал и посылаем? Еще нет, все сложнее.
3) На предыдущем шаге мы получили битовый сигнал, но проблема состоит в том, что этот сигнал вполне может иметь вид вроде 011000000000011. Электромагнитная волна такой «формы» будет плохо как передаваться, так и декодироваться. Надо получить сигнал как можно ближе к «классической» синусоиде нужной частоты. Для этого используется так называемое «бифазное кодирование» (в русскоязычной литературе часто встречается название «манчестерское кодирование»). 
Алгоритмически, оно записывается довольно-таки просто: 
0 -> 01 
1 -> 10 
С его помощью, приведенный выше сигнал 011000000000011 будет представлен как 0110100101010101010101011010, как можно видеть, от длинных одинаковых последовательностей мы избавились.
Сигнал, показанный под номером «5» на схеме кодера — это фактически и есть наши биты после манчестерского кодирования, только кодер в стандарте рассматривался аппаратный. Он работает следующим образом: 
— Битовый поток превращается в последовательность коротких импульсов (цифра «3» на картинке) 
— Манчестерское кодирование выполняется с помощью задержки сигнала на пол периода и сложения его с противоположным знаком (цифра «4»). 
— Полученный сигнал в виде «всплесков» положительных и отрицательных импульсов, подается на ФНЧ (фильтр низких частот), который выделяет огибающую, показанную под цифрой «5».
Вот теперь-то сигнал можно передавать? Да можно. Но не сразу. Исходная частота цифрового сигнала RDS составляет 1187.5Гц, что слишком мало. Полученный сигнал умножается на другой сигнал с частотой 57КГц, что переносит его на заданную частоту, вспоминаем школьную формулу умножения косинусов: 
 
Полученный сигнал имеет как раз необходимую нам частоту 57КГц, он суммируется с «основным» (звуковым) сигналом, который и транслируется в эфир. Как можно видеть из верхней картинки, добавление частоты 57КГц не затрагивает каналов звука, соответственно не добавляет никаких искажений даже в не имеющие поддержки RDS-приемники.
Демодуляция
Теперь, поняв как получается сигнал, мы можем приступить к демодуляции сигнала с реальной FM-станции. Для этого нужен SDR-приемник, я использовал HackRF, но подойдет и гораздо более дешевый RTL-SDR, купить который можно за 10$ с бесплатной доставкой на eBay.
Шаг 1. WFM-декодер
Т.к. исходный сигнал частотно-модулирован, сначала мы должны получить его в демодулированном виде. Чтобы не писать еще и ЧМ-декодер, воспользуемся пакетом GNU Radio. Запустим GNU Radio Companion и соберем схему, как показано на рисунке. 
Мы собираемся принимать FM-станцию на частоте 100.4МГц, для этого мы настраиваем приемник на частоту 99МГц, и программно «сдвигаем» сигнал вверх по частоте на 1.4МГц, домножая его на сигнал с такой частотой. Это сделано потому, что SDR-приемник имеет пик на нулевой частоте относительно центра, и настроиться сразу на станцию мы не можем.
Запускаем «схему», и видим картинку как в учебнике в начале статьи. 
 
Хорошо видны пилот-тон на 19КГц, стерео-сигнал на 38КГц и 2 пика RDS-сигнала вокруг 57КГц.
Шаг 2. Выделение пилот-тона и RDS-сигнала.
Следующим шагом является выделение пилот-тона и сигнала RDS. Для этого используем полосовой фильтр на соответствующие частоты. 
Запускаем полученную схему, и видим результат, как в любом «учебнике» по описанию RDS. 
Хорошо видны пилот-тон с частотой 19КГц, и 57КГц-сигнал, модулирующий более низкочастотный сигнал с частотой 1187.5Гц.
Шаг 3. Выделение низкочастотного сигнала.
Для получения НЧ-сигнала необходимы 2 шага: 
3.1) Получение сигнала 57КГц (3й гармоники пилот-тона). 
Мы имеем выделенный фильтром сигнал 19КГц, а как получить из него 57КГц? Для этого вспоминаем школьную математику, формулу куба синуса: 
 
Как нетрудно видеть, куб синуса содержит 2 компоненты: sin(a) и sin(3*a). Т.к. мы работаем с «аналоговыми» блоками, берем в GNU Radio 2 блока — умножитель, и фильтр высоких частот. Убрав sin(a) фильтром на 38КГц, получаем искомые 57КГц. 
Готовый результат можно видеть на осцилограмме: 
 
3.2) Обратный перенос частоты 
При кодировании сигнал переносился с частоты 1187.5Гц вверх, умножением на 57КГц. Теперь выполняем обратную операцию, переносим сигнал «вниз». Для этого еще раз умножаем его на 57КГц-сигнал. По формуле произведения синусов (школьная программа вещь полезная) получаем 2 компоненты — суммы и разности частоты. Нам нужна именно разность, сумму мы отбрасываем с помощью фильтра низких частот. 
Все это делается добавлением блоков в GNU Radio, готовый результат показан на картинке: 
 
Зеленым цветом показан «образцовый» сигнал с частотой 1187.5Гц, чтобы видеть что преобразование выполнено правильно.
Шаг 4. Демодуляция низкочастотного сигнала
Принцип этой части проще всего проиллюстрировать картинкой из стандарта (блок «biphase symbol decoder»). 
Демодуляция бифазного сигнала состоит из 2х частей. 
— «Переворачивание» сигнала инвертором. Это нужно для возврата от бифазного кодирования, которое рассматривалось выше, к исходному сигналу. Фактически нужно «перевернуть» каждый второй бит, поэтому процесс синхронизирован с тактовым сигналом. 
— Суммирование сигналов за период. Положительная сумма соответствует биту «1», отрицательная «0». 
Кстати, период 1187.5Гц тоже выбран не случайно — это частота пилот-тона 19КГц, деленная на 16. Все сделано для того, чтобы аппаратная реализация декодера в приемнике была как можно проще и соответственно, дешевле.
После демодуляции сигнал поступает на дифференциальный декодер, который рассматривался выше. Дальше сигнал поступает на модуль коррекции ошибок, но это уже как говорится, другая история, соответствующая второму уровню модели OSI.
Если кому интересно, теоретическую часть можно будет продолжить, и рассмотреть формирование пакетов. Если же кто захочет поэкспериментировать самостоятельно, один из вариантов работающего декодера для RTL-SDR можно найти на github. При желании использовать аппаратный тюнер в своих проектах, можно купить на eBay плату Si4703 FM RDS Tuner, ее цена около 6$.
